Z6人生就是博

Z6·人生就是博(中国区)官方网站
erweima
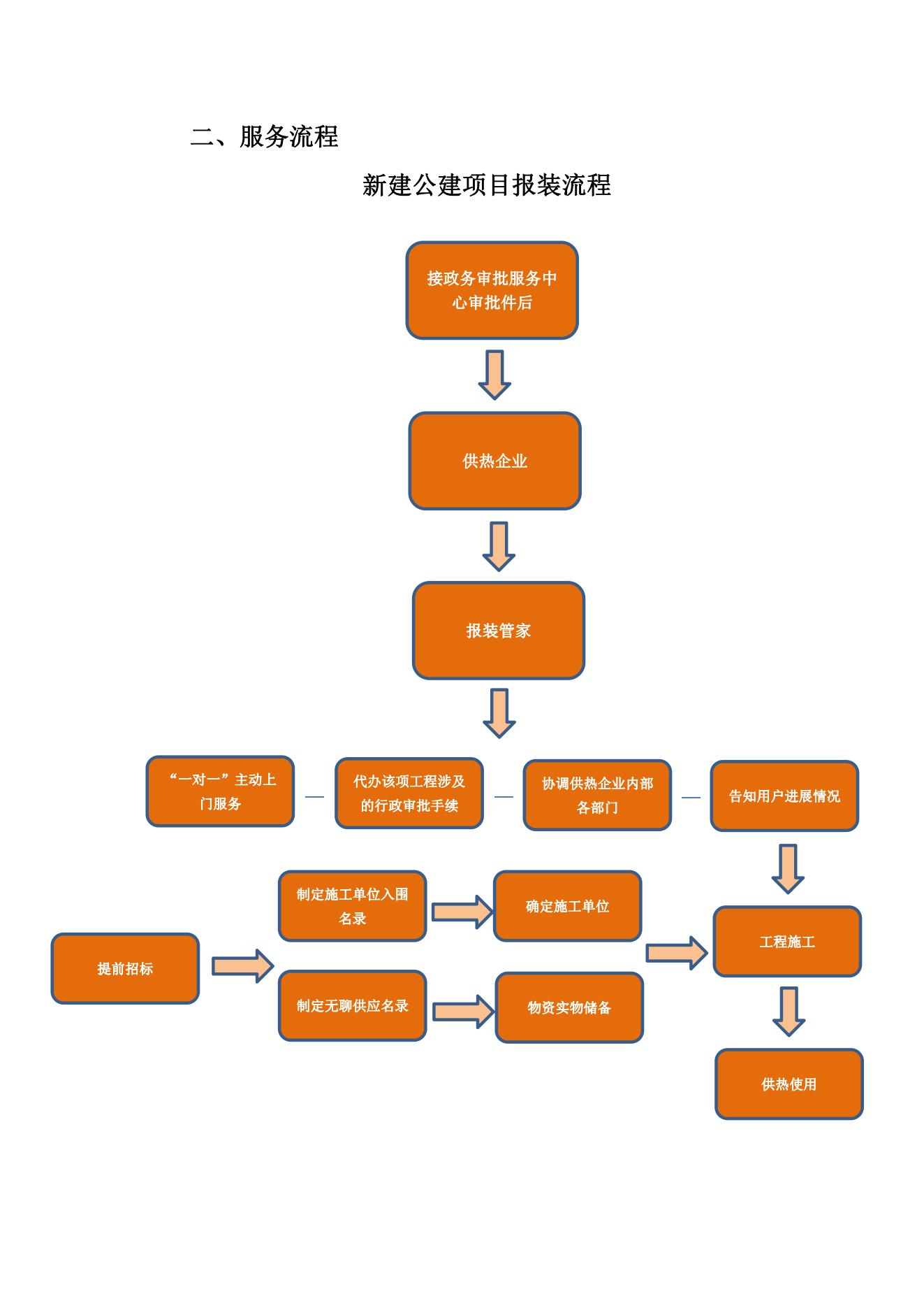
处事服务

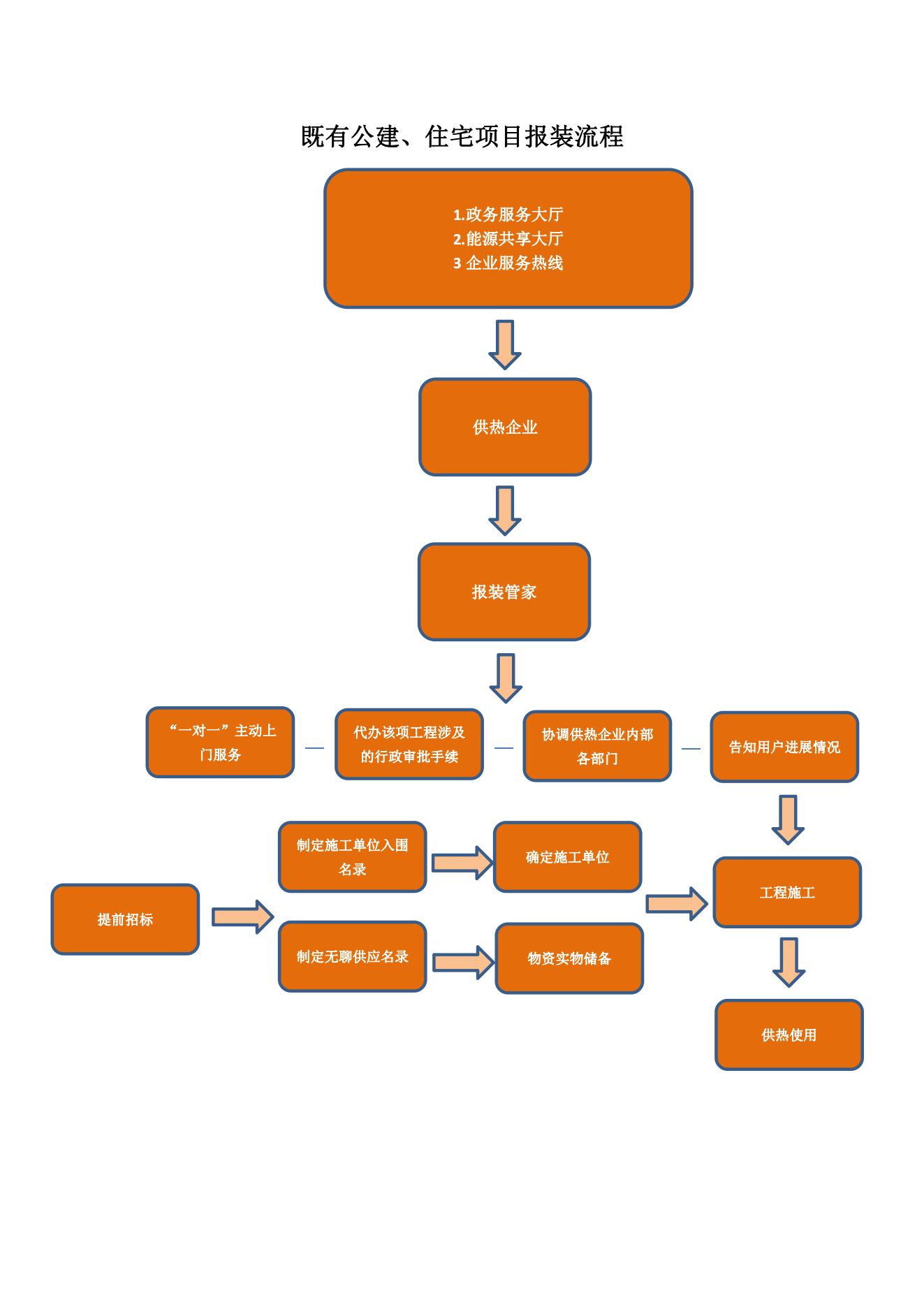
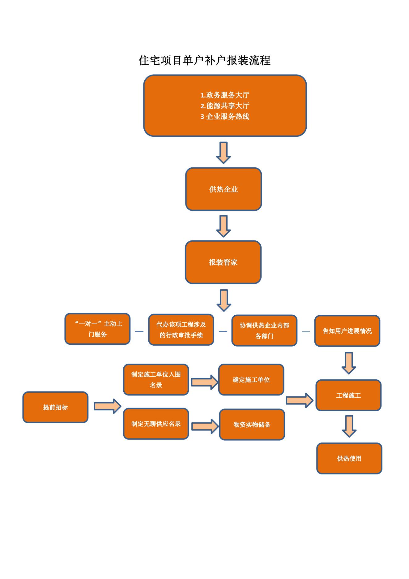
用热申请及用户入网接暖流程

Z6·人生就是博(中国区)官方网站

Z6·人生就是博(中国区)官方网站

Z6·人生就是博(中国区)官方网站

Z6·人生就是博(中国区)官方网站

【网站地图】